
Dr. Raviv Chosen Among the Best Cataract Surgeons in America
Dr. Tal Raviv is honored to be chosen among the Best Cataract Surgeons in America. This recognition acknowledges the exceptional care and outcomes Dr. Raviv delivers for his patients. Dr. Raviv has previously been honored as a Superdoctor (2009 - present), Castle Connolly Re...
View More
Dr. Raviv invited to speak at The Outliers Ophthalmology meeting in LA
Dr. Raviv was honored to speak at the 2nd annual Outliers Ophthalmology meeting (March 31-Apr 2, 2023). The meeting is attended by elite refractive practices from around the country and focuses on elevating patient experiences and outcomes. Dr. Raviv's presentation shared ...
View More
Dr. Raviv Honored in Super Doctors Hall of Fame
We are honored to announce that Dr. Tal Raviv has been selected by his peers to be named in the Super Doctors® list for New York Metro for the 15th year in a row. The 2023 listing will be published in the May 2023 Sunday edition of the New York Times Magazine. He joins an exc...
View More
Dr. Tal Raviv Recognized a 2023 Castle Connolly Top Doctor
We are honored to announce that Dr. Tal Raviv has been selected by his peers as a Castle Connolly Top Doctor for 2023! For over 25 years, Castle Connolly has been proud to be the most trusted resource in identifying Top Doctors - a recognition that only goes to the top 7% of...
View More
Dr. Raviv is First Surgeon to Implant Light Adjustable Lens in Manhattan
Dr. Tal Raviv is honored to be the first surgeon to implant the Light Adjustable Lens in Manhattan. This is the most precise IOL in the world & can be fine-tuned in the clinic after the surgery. For patients with prior LASIK or monovision, the accuracy of the LAL is game-chan...
View More
Dr. Raviv Featured as Guest Lecturer 11th Annual Steven M. Podos Symposium and Lecture
Dr. Raviv was honored to participate as guest faculty at the 11th Annual Steven M. Podos Symposium and Lecture. He discussed the latest in femtosecond laser technology and presbyopia correcting IOLS. Eleventh Annual Steven M. Podos, MD Symposium and Lecture: Innovation...
View More
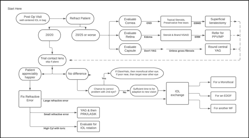
An Algorithm for ‘Getting to Happy’ After Cataract Surgery
In this month's EyeWorld, Dr. Raviv discusses his algorithm for getting his multifocal or full focus IOL patients to the ‘happy’ finish line. In medicine, every human and every eye is unique. Each person also heals a little bit differently than anothe...
View More
Dr. Tal Raviv Named a 2022 Castle Connolly Top Doctor
We are honored to announce that Dr. Tal Raviv has been named a Castle Connolly Top Doctor for 2022! For over 25 years, Castle Connolly has been proud to be the most trusted resource in identifying Top Doctors - a recognition that only goes to the top 7% of all US b...
View More
Dr. Sherman Weighs in on Online Glasses in Good Housekeeping
Dr. Melissa Sherman weighs in on the beset online glasses to buy in Good Housekeeping. Read the article → ...
View More
The 15 Best Reading Glasses That Are Stylish and Doctor-Approved
Dr. Raviv weighs in on the 15 Best Reading Glasses That Are Stylish and Doctor-Approved. Read the Article ...
View More
Dr. Raviv Invited to be Guest Medical Editor of Cataract and Refractive Surgery Today
This month, Dr. Tal Raviv was invited to be the guest medical editor of Cataract and Refractive Surgery Today. The issue highlights the incredible advances in refractive cataract surgery - advanced lens replacement surgery that allows cataract patients and many over 50-year...
View More
Dr. Raviv Featured in Business Insider: The Best Eyelash Serums of 2021
Dr. Raviv was recently featured in Business Insider's The Best Eyelash Serums of 2021. Here’s what Dr. Raviv says about eyelash serums: Read the Article...
View More